重大调整!2026港大多元卓越计划首轮面试邀请发布!附备考攻略
发布时间:2026-01-23 11:09:23 阅读量:
2026年香港大学多元卓越入学计划首批面试邀请通知已发放!校测具体安排也已通过邮件通知,考生家长可查看短信和邮件通知确定入选结果及校测安排!
今年港大多元卓越面试发生重大调整,优朗小编第一时间带来最新消息,并整理了考试流程图及往年校测情况,一起来看!
港大多元卓越计划面试邀请
获得首轮邀请的同学,将于2月8日上午参与考核。今年的面试考核发生4点重大变化:
01增加资格审核环节
今年确认参加考试的学生需要点击邮件中的链接提交照片、证件号码等信息,学校进行审核,审核通过方可参加测试。
02考试时间调整
考试时长从往年25分钟左右改为约60分钟;考试时间从往年时间段内任意时间考试改为固定时间考试。
03考试内容调整
今年面试仍然分为三部分,但将逻辑测试(logic assessment)改为数学与推理测试(Mathematics and Reasoning Assessment),语言测试(Language System Assessment)和口语测试(Opinion Assessment)不变。
04考试形式调整
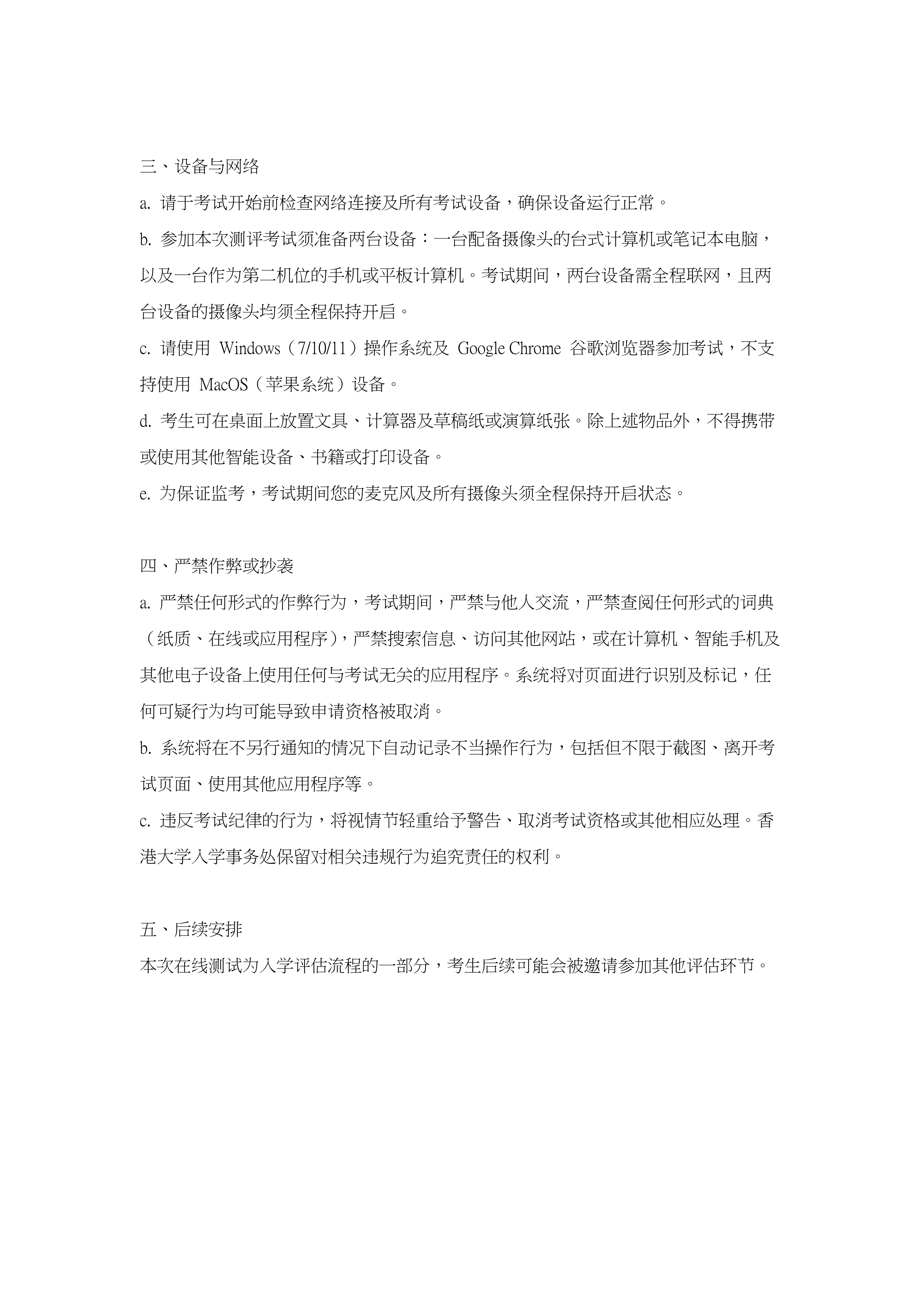
考核平台从往年的邮件链接改为下载考试客户端,且需双机位考核。
注意:能力测验需要打开视频、使用音频以及保证网络顺畅。建议在收到能力测验邀请后,自行测试设备和网络,找到一个网络顺畅和无干扰的场所,再开始能力测验。
根据能力测验指南指示,准备好身份证明文件、文具、计算器和草稿纸,提前放在手边。
在能力测验全过程中,如果遇到问题,都可以点击最下方的“Send us a message”寻求帮忙。
港大多元卓越计划《考生须知》


港大多元卓越计划往年面试考情
01能力测验备考攻略:
第一部分:逻辑测试
测试时长3分钟左右,会向你提出2-3个问题或者是显示数字图形让你来完成剩下来的题目,借此来考核你的逻辑思维能力和分析问题的能力。
考生可多练习GMAT/GRE 逻辑题,训练快速读题与计算的能力。
例如:13个"3",用运算符号凑100(组合3的位数与加减乘除:33x3+3333+3+3+3+3+3+33=100)
第二部分:语言能力
进入第二环节之前,会间隔两分钟,展示下一环节的答题说明。
测试时长约18分钟,系统给一篇有空格的文章,让你将空余的部分补上,类似于高考中的完形填空,借此来考核学生的四六级核心词+学术词汇(如 demonstrate、contribute to)、时态/定语从句/非谓语、逻辑连接词(however/therefore)等。
真题里的主题有科技伦理、教育公平和城市可持续发展等,如“AI 在医疗中的应用边界”。
例如:Researchers ______ that climate change will affect crop yields by 2030.(predict/assume)
第三部分:观点表达
测试时长约3分钟,系统给一个题目,让你借此发表自己的观点,一般都是1 分钟读题 + 2 分钟英文口述,考核是否具备批判性思维,学生在完成表达以后将结果上传到在申请系统。
题目随机,从环境到政治都有,比如“中国应该禁烟吗?”“假如地球生命消失,你怎么看?”
可以按照“立场 — 论点 — 例子 — 结论” 搭框架,每周练几个热点话题,录音复盘流利度。
02优朗学员真题
优朗A同学(2025真题)
逻辑部分:小齿轮有 20个齿,大齿轮有 50 个齿,二者完全咬合。当小齿轮旋转 15 圈时,大齿轮旋转多少圈?
完型填空部分:最大的难点依然是很多不认识的词汇
观点测试题:社交媒体对青少年的影响
优朗B同学(2024真题)
观点测试题:people always use“work hard, play hard”,what is your opinion?
同学问的题是:关于灭绝动物,是否想要它们回来?
注:港大能力测验全程英文沟通,考生可多阅读英文文章,提升口语表达能力。
2026年港大面试培训课表正式出炉啦!


添加顾问老师微信:ulang2024
400-800-8273